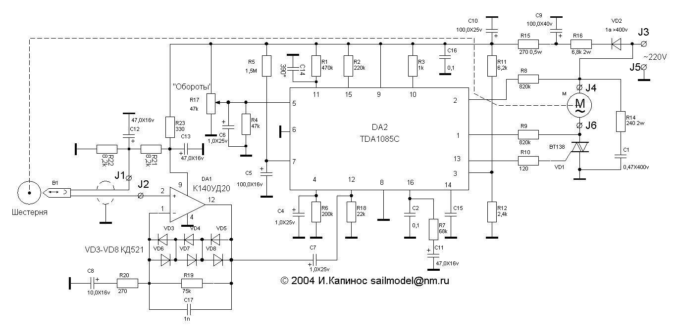
Схема блока управления двигателем
Приложение к статье: Важнейший станок "деревянного" моделиста. Схема базируется на рекомендациях фирмы Motorola, указанных в документации на микросхему TDA1085C (см. здесь, российский аналог КС1027ХА4) Эта ИС является контроллером фазового угла управления триаком (симистором), имеющим все необходимые функции для управления скоростью универсального (коллекторного) двигателя переменного тока, например, в стиральных машинах. В состав контроллера входят: внутренний регулятор напряжения для стабилизации питания ИС, встроенный преобразователь частоты в напряжение (детектор скорости), задатчик интенсивности с программируемым генератором темпа разгона, обеспечивающий плавный пуск, ограничитель тока, управляющий усилитель для стабилизации скорости двигателя и генератор импульсов управления триаком. Дополнительно в схеме осуществляется мониторинг напряжения питания Vcc , напряжения задания скорости и импеданса цепи импульсного датчика скорости.
Обычно контроллер работает в конфигурации с замкнутой обратной связью по скорости. Вывод 4 может использоваться для подключения сигнала аналогового тахогенератора. Обычно более предпочтительно использование импульсного датчика скорости, сигнал которого подается на вход 12. Истинное задание скорости, с которым управляющий усилитель сравнивает значение скорости, поступает с выхода генератора темпа разгона (вывод 7). При заданном значении скорости (напряжение V5 на выводе 5) генератор темпа заряжает внешний конденсатор С7, подключенный к выводу 7, до тех пор, пока V4 (истинная скорость) не сравняется с V5. Внутренний источник тока (1,2 мА) генератора темпа обеспечивает разгон до полной скорости примерно за 5 с. Поскольку одна из модификаций TDA1085 специально предназначена для применения в стиральных машинах, в генераторе темпа предусмотрена возможность резко снизить темп разгона в диапазоне скоростей, задаваемом напряжением V6 (на выводе 6). При V6 <>2V6 разгон продолжается с высоким темпом. Основные характеристики:
Схема блока управления двигателем дополнена усилителем сигнала датчика оборотов. Универсальная головка от кассетного магнитофона расположена вплотную к шестерне , закрепленной на обратном (нерабочем) конце вала двигателя. Крепление головки должно допускать возможность ее перемещения относительно шестерни для регулировки. Усилитель сигнала головки выполнен на операционном усилителе DA1. Т. к. шестерня отцентрована не идеально, сигнал с головки модулирован по амплитуде с частотой вращения вала. Для устранения этого эффекта в цепь обратной связи включены диоды VD3-VD8, что позволяет ограничить и тем самым стабилизировать амплитуду импульсов, подаваемых на TDA1085C. Последняя включена согласно рекомендациям изготовителя, к которым хочется добавить несколько комментариев:
Подробное описание применения микросхемы TDA1085C читайте в DataSheet. Регулятор смонтирован на печатной плате. К сожалению, исходные файлы в формате Eagle Layout Editor не сохранились, поэтому рисунок печатной платы и схема расположения элементов были восстановлены из сохранившихся бумажных копий. Налаживание устройства несложно. УСТРОЙТВО ИМЕЕТ БЕСТРАНСФОРМАТОРНОЕ ПИТАНИЕ, ПОЭТОМУ ПРИ НАЛАЖИВАНИИ НЕОБХОДИМО СТРОГО СОБЛЮДАТЬ МЕРЫ БЕЗОПАСНОСТИ ПРИ РАБОТЕ С ЭЛЕКТРИЧЕСКИМИ УСТРОЙСТВАМИ ! После проверки правильности монтажа регулятор подключается к сети без двигателя и измеряется напряжение на выводе 9 м\сх DA2. Если регулятор напряжения питания работает нормально, на выводе 9 должно быть около 15v. Далее настраивается датчик оборотов. Двигатель включается в сеть через трансформатор мощностью 200w и выходным напряжением 50-70v или через регулятор мощности (в крайнем случае можно и прямо в сеть, но двигатель при этом будет сильно шуметь). К выводу 12 м\сх DA1 подключается осциллограф для наблюдения за формой импульсов датчика. Далее, перемещением магнитной головки относительно шестерни добиваются максимальной и стабильной амплитуды импульсов тахогенератора. После этого к регулятору подключается двигатель и вращением переменного резистора R17 проверяется диапазон регулировки оборотов. Скорее всего, придется подбирать емкость конденсатора C14 для получения требуемого диапазона регулировки. © Игорь Капинос, 2005 |
